Methane (CH4), one of the most abundant natural gases on Earth, is still widely used to power several buildings and to fuel some types of vehicles. Despite its widespread use, storing and transporting this gas safely remains challenging, as it is highly flammable and...
Energy & Green Tech
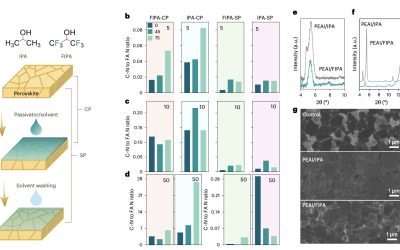
New passivation strategy improves scalability and efficiency of perovskite solar cells
Solar cells, devices that can convert sunlight into electrical energy, are becoming increasingly widespread, with many households and industries worldwide now relying on them as a source of electricity. While crystalline silicon-based photovoltaics and other widely...
Turning tap water into hydrogen: New strategy lets PEM electrolyzers use impure water
In recent years, energy engineers have been working on a wide range of technologies that could help to generate and store electrical power more sustainably. These include electrolyzers, devices that could use electricity sourced via photovoltaics, wind turbines or...
Study maps three decades of white LED progress and key innovation drivers
White light-emitting diodes (LEDs), the semiconductor devices underpinning the functioning of countless lighting technologies on the market today, were first released to the public in 1996. Following their commercial debut, these devices have fueled significant...
On-demand Lewis base formation strategy boosts efficiency and stability of perovskite solar cells
Solar cells based on perovskites, materials with a characteristic crystal structure first unveiled in the mineral calcium titanate (CaTiO3), have emerged as a promising alternative to conventional silicon-based photovoltaics. A key advantage of these materials is that...
Assessing the potential of hydrogen and carbon dioxide networks for the future of European energy systems
Over the past decades, many countries worldwide have been trying to gradually transform their energy systems, with the aim of reducing carbon emissions and mitigating the adverse effects of climate change. Hydrogen and carbon dioxide (CO2) transport networks,...
Passivation technique reduces defects in kesterite solar cells to achieve 11.51% efficiency
Over the past few decades, solar cells have become increasingly widespread, with a growing number of individuals and businesses worldwide now relying on solar energy to power their homes or operations. Energy engineers worldwide have thus been trying to identify...
Ink engineering approach boosts efficiency and cuts cost of quantum dot-based photovoltaics
Colloidal quantum dots (CQDs) are tiny semiconductor particles that are just a few nanometers in size, which are synthesized in a liquid solution (i.e., colloid). These single-crystal particles, created by breaking down bulk materials via chemical and physical...
Mimosa seed bio-piezoelectric device functions as self-charging supercapacitor with high efficiency
Most energy generators currently employed within the electronics industry are based on inorganic piezoelectric materials that are not bio-compatible and contribute to the pollution of the environment on Earth. In recent years, some electronics researchers and chemical...
Magnesium-doped quantum dots boost perovskite/organic tandem solar cell stability
Photovoltaic (PV) solutions, which are designed to convert sunlight into electrical energy, are becoming increasingly widespread worldwide. Over the past decades, engineers specialized in energy solutions have been trying to identify new solar cell designs and PV...









