by Ingrid Fadelli | Sep 24, 2025 | MEDICALXPRESS, Neuroscience, Psychology & Psychiatry
Over the past decades, some lawyers have started using brain imaging scans as evidence during criminal trials, to provide a possible explanation for the criminal behavior of defendants. This was justified by recent neuroscientific studies, which found that some people...
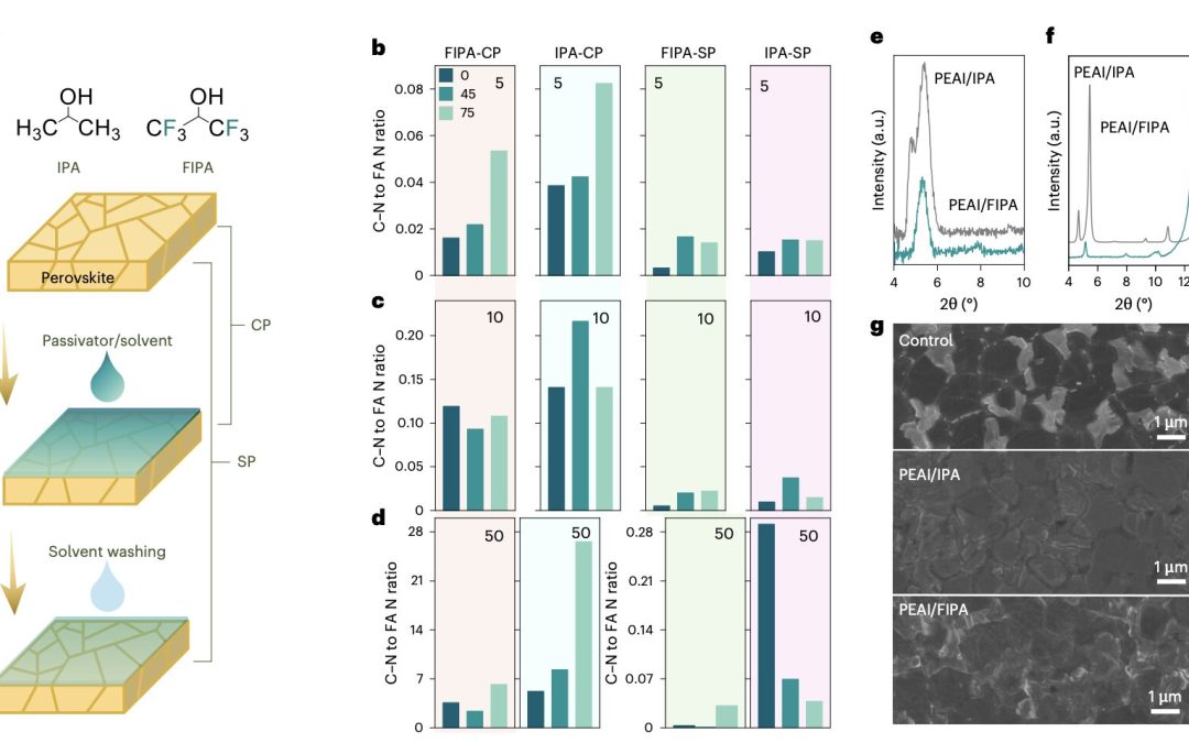
by Ingrid Fadelli | Sep 24, 2025 | Energy & Green Tech, Engineering, TECHXPLORE
Solar cells, devices that can convert sunlight into electrical energy, are becoming increasingly widespread, with many households and industries worldwide now relying on them as a source of electricity. While crystalline silicon-based photovoltaics and other widely...
by Ingrid Fadelli | Sep 24, 2025 | Addiction, MEDICALXPRESS, Psychology & Psychiatry
Cannabis, also known as marijuana or weed, is widely consumed worldwide, whether for recreational or medicinal purposes. Over the past decades, the use of cannabis has been fully legalized or decriminalized in various countries worldwide, including Canada, many U.S....
by Ingrid Fadelli | Sep 24, 2025 | Energy & Green Tech, Engineering, TECHXPLORE
In recent years, energy engineers have been working on a wide range of technologies that could help to generate and store electrical power more sustainably. These include electrolyzers, devices that could use electricity sourced via photovoltaics, wind turbines or...
by Ingrid Fadelli | Sep 24, 2025 | PHYS.ORG, Physics, Quantum Physics
Landauer’s principle is a thermodynamics concept also relevant in information theory, which states that erasing one bit of information from an information system results in the dissipation of at least a specific amount (i.e., kBTln2) of energy. This...