by Ingrid Fadelli | Sep 26, 2025 | PHYS.ORG, Physics, Quantum Physics
Synthetic antiferromagnets are carefully engineered magnetic materials made up of alternating ferromagnetic layers with oppositely aligned magnetic moments, separated by a non-magnetic spacer. These materials can display interesting magnetization patterns,...
by Ingrid Fadelli | Sep 26, 2025 | Engineering, Robotics, TECHXPLORE
Unmanned aerial vehicles (UAVs), commonly known as drones, are now widely used worldwide to tackle various real-world tasks, including filming videos for various purposes, monitoring crops or other environments from above, assessing disaster zones, and conducting...
by Ingrid Fadelli | Sep 26, 2025 | nanomaterials, Nanophysics, Nanotechnology, PHYS.ORG
The generation of electricity from heat, also known as thermoelectric energy conversion, has proved to be advantageous for various real-world applications. For instance, it proved useful for the generation of energy during space expeditions and military missions in...
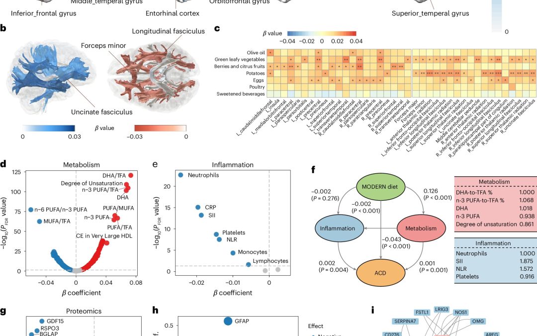
by Ingrid Fadelli | Sep 26, 2025 | Alzheimer's disease & dementia, MEDICALXPRESS, Neuroscience
The term dementia is used to describe various debilitating neurological disorders characterized by a progressive loss of memory and a decline in mental abilities. Estimates suggest that over 55 million people worldwide are currently living with dementia, and...
by Ingrid Fadelli | Sep 26, 2025 | Robotics, TECHXPLORE
While roboticists have introduced increasingly advanced systems over the past decades, most existing robots are not yet able to manipulate objects with the same dexterity and sensing ability as humans. This, in turn, adversely impacts their performance in various...